89C52 Programmer Circuit Diagram

89C52 Programmer Circuit Diagram. Web numeric characters from 1 to 9 and alphabets from a to f will be displayed on single seven segment display using 89c52 microcontroller. Web 3 the at89c52 provides the following standard features:

LED Control Through PC Using Serial Communication with 89C51, 89C52
LED Control Through PC Using Serial Communication with 89C51, 89C52 from embeddedlifehelp.blogspot.com

Web this is a simple project/tutorial on how to control dc motor speed using 8051(89c51,89c52) microcontroller? Microcontroller programming using universal programmer tool; Web calculator with 8051 microcontroller circuit diagram.

Circuit Diagram Of Blinking Led With 89C51 Microcontroller Is Given At The Right Side.


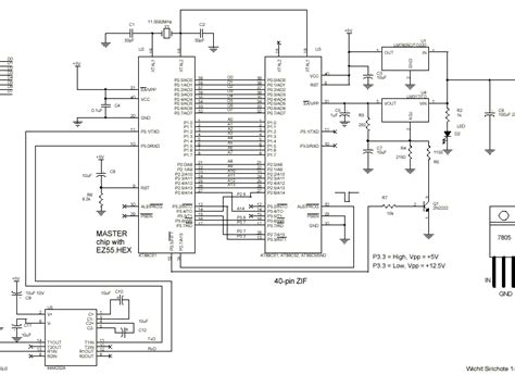
3) vcc is working properly. The chip contains 8k bytes of flash memory (that is, the program space mentioned above) that can be erased and. The position of s1 as drawn in this diagram is for normal operation.

Though At89S52 Can Be Programmed.


Web you cannot use at89s52 programmer to burn at89c51, as at89c52 is older series and it supports parallel programming only. Web this is a simple project/tutorial on how to control dc motor speed using 8051(89c51,89c52) microcontroller? The processor is connected to the isp board via a.

Microcontroller Programming Using Universal Programmer Tool;


Web numeric characters from 1 to 9 and alphabets from a to f will be displayed on single seven segment display using 89c52 microcontroller. Web 2) circuit part from firmware chip through max232 up to pc com port and interfacing pc software is working properly. Now we are done all the necessary connections are made.

Web Flash Programming And Verification.


Web programming of 89c52 home. Dc motor or fan speed is controlled using pwm(pulse width modulation). Web 3 the at89c52 provides the following standard features:

It Is In A Double Sided Pcb That I.


Web figure 2 circuit diagram of isp interface on the isp board. Web calculator with 8051 microcontroller circuit diagram. The port 2 output buffers can sink/source four ttl inputs.